|

懂球体育马云教授团队在Nature子刊《Scientific Data》 发表“固原黄牛基因组组装与结构变异”研究成果

日期:2025-12-14 来源:懂球体育 点击数:

懂球体育马云教授团队联合西北农林科技大学懂球体育雷初朝教授/陈宁博副教授团队在Nature子刊《Scientific Data》(IF=6.9,5年IF=8.7)发表题为“Genome assembly and structural variations of Guyuan cattle”的研究论文。已毕业博士研究生刘爽(懂球体育/宁夏师范大学)、硕士研究生阎卉萱(西北农林科技大学)、博士研究生刘源(懂球体育)为本文共同第一作者。

宁夏固原六盘山地区沟壑纵横,传统养牛业依赖“能爬山、耐粗饲、耐粗饲”的本地黄牛。研究团队在分析国际参考基因组ARS-UCD1.2时发现,这一标准基因组并不能全面代表中国西部本土黄牛的遗传特征。作为南方与北方黄牛的“过渡型”,固原黄牛长期缺乏专属的高质量基因组。因此,无法精准挖掘固原黄牛“爬坡能力、耐粗饲、抗病性”的遗传特征,更难以在育种芯片中留住珍贵的“乡土基因”。面对这一空白,懂球体育、西北农林科技大学、宁夏师范大学等单位组成研究团队,决定为固原黄牛绘制首张“全景基因组和结构变异图谱”。

研究团队首先采集固原市35.34°N、105.28°E的一头成年固原黄牛公牛颈静脉血,用CTAB-QIAGEN法提取超高分子量DNA;随后利用PacBio Sequel II平台HiFi模式产出91.15 Gb读长(QV 70.99,准确率>99.99%),结合hifiasm+RagTag流程,将725条contig(contig N50 85.27 Mb)锚定到30条染色体,得到2.86 Gb无冗余组装Guyuan_Btau_1.0,其中16条染色体实现“零缺口”。BUSCO评估显示单拷贝同源基因完整度94.00%,Compleasm达98.67%,蛋白编码基因成功迁移98.96%,重复序列占比47.09%。

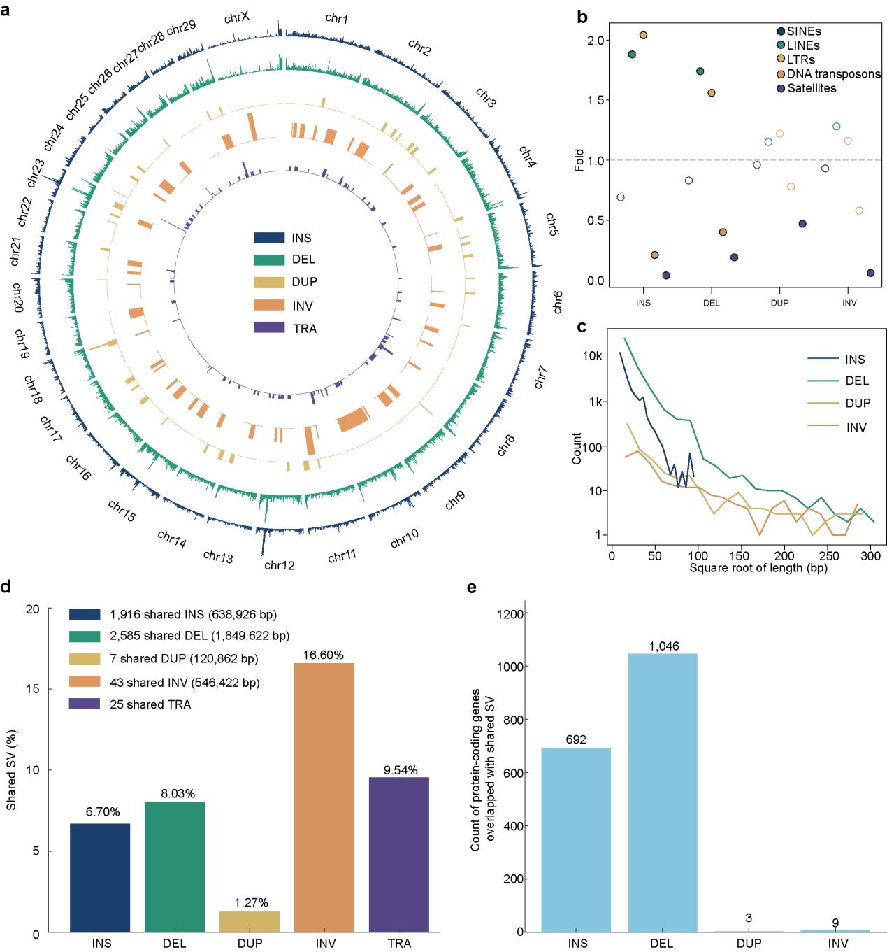
为捕捉可能影响固原黄牛性状的“大片段”遗传变异,研究团队进一步对来自同一区域的10头固原黄牛公牛开展Oxford Nanopore全基因组测序。通过长读长技术,共检测到65,273个结构变异(SV),累计长度达40.37Mb;其中有4,849个结构变异在10头牛中共享,总长度达3.15Mb。基于这些共享SV,研究团队重点筛选并可视化验证了一个位于IGF2BP2基因第二内含子的1,290bp缺失突变,相较国际参考基因组ARS-UCD1.2在固原黄牛中表现出一致性。该缺失位点与代谢调控密切相关,为解析固原黄牛适应性与生产性状的遗传基础提供了重要线索。

原文链接:https://www.nature.com/articles/s41597-025-06120-3

联系我们

地址:宁夏银川市西夏区贺兰山西路489号

电话:0951-2077800     邮编:750021

宁ICP备05002185-1 Copyright © 懂球体育 正在鏖战-高清无插件点击进入 版权所有